在线咨询 切换到宽版
eetop公众号 创芯大讲堂 创芯人才网

 找回密码
 注册

手机号码,快捷登录

手机号码,快捷登录

搜全文
查看: 8606|回复: 9

[求助] folded-cascode补偿电容所加的位置

[复制链接]
发表于 2013-9-18 15:52:48 | 显示全部楼层 |阅读模式

马上注册,结交更多好友,享用更多功能,让你轻松玩转社区。

您需要 登录 才可以下载或查看,没有账号?注册

×
未命名x.JPG

fold-cascode作误差放大器的LDO
补偿电容接在图示位置,
没加补偿的话电路的两个低频极点应该是pass器件的栅极,和输出极点。如果补偿电容加在图示位置的话那么不是会将此点原来高频位置的极点拉到
低频范围内么。这样并不利于稳定 啊,个人感觉补偿电容应该是加在pass器件的栅极才比较合理!
望给些指点。。
发表于 2013-9-18 21:42:41 | 显示全部楼层
这种结构没有buffer
所以全范围的稳定很难做到
如果你的负载Cap有1uF以上 那么会好一些
回复 支持 反对

使用道具 举报

发表于 2013-9-18 21:43:38 | 显示全部楼层
比较实用的LDO 需要加buffer
回复 支持 反对

使用道具 举报

 楼主| 发表于 2013-9-22 09:18:15 | 显示全部楼层
回复 2# semico_ljj
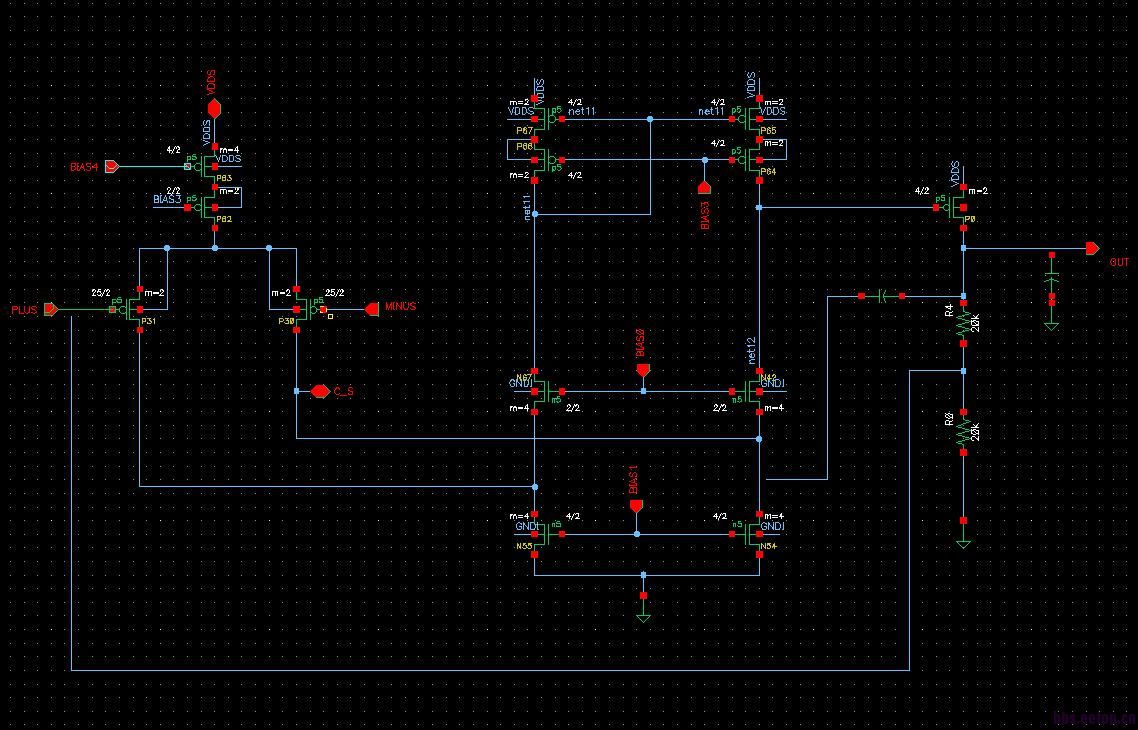
buffer是有的在pass 管和放大器之间。完整图如下。

xx.bmp
他这里buffer 的用以基本是将N2处极点推到高频段,远大于GBW。
但是补偿电容Cc加在N4处,不是会将N4处原本的高频极点拉到GBW以内吗?
为什么Cc不是补偿在N1处呢??
回复 支持 反对

使用道具 举报

发表于 2013-9-22 11:19:01 | 显示全部楼层
回复 4# languang1200


   可以看下拉扎维书上的第十章第六节。
回复 支持 反对

使用道具 举报

发表于 2021-6-4 11:54:50 | 显示全部楼层
看看
回复 支持 反对

使用道具 举报

发表于 2021-6-8 10:16:10 | 显示全部楼层
very good answer
回复 支持 反对

使用道具 举报

发表于 2022-10-26 19:16:46 | 显示全部楼层


   
languang1200 发表于 2013-9-22 09:18
回复 2# semico_ljj
buffer是有的在pass 管和放大器之间。完整图如下。


请问这个结构您了解了吗
回复 支持 反对

使用道具 举报

发表于 2023-1-17 15:19:49 | 显示全部楼层
PASS器件是什么意思?
回复 支持 反对

使用道具 举报

发表于 2024-9-10 21:57:49 | 显示全部楼层


   
languang1200 发表于 2013-9-22 09:18
回复 2# semico_ljj
buffer是有的在pass 管和放大器之间。完整图如下。


你好 想问一下这是哪篇论文里的图

回复 支持 反对

使用道具 举报

您需要登录后才可以回帖 登录 | 注册

本版积分规则

关闭

站长推荐 上一条 /1 下一条

手机版| 小黑屋| 关于我们| 联系我们| 隐私声明| EETOP 创芯网
( 京ICP备:10050787号 京公网安备:11010502037710 ) |网站地图

GMT+8, 2025-11-1 07:30 , Processed in 0.291956 second(s), 6 queries , Gzip On, Redis On.

eetop公众号 创芯大讲堂 创芯人才网
快速回复 返回顶部 返回列表