在线咨询 切换到宽版
eetop公众号 创芯大讲堂 创芯人才网

 找回密码
 注册

手机号码,快捷登录

手机号码,快捷登录

搜全文
查看: 3436|回复: 3

关于基准的PSRR的问题!

[复制链接]
发表于 2008-4-28 19:42:27 | 显示全部楼层 |阅读模式

马上注册,结交更多好友,享用更多功能,让你轻松玩转社区。

您需要 登录 才可以下载或查看,没有账号?注册

×
单独的运放PSRR仿真可以达到将近-70dB,但是为什么在基准中,低频时PSRR只有-25dB了?论文里面说提高运放的PSRR可以提高基准的PSRR,运放是PMOS输入的两级运放,基准也是那种最典型的结构,为什么我这会出现这种问题了。
 楼主| 发表于 2008-4-29 11:22:07 | 显示全部楼层
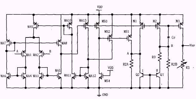
电路图如下:
vv.jpg
回复 支持 反对

使用道具 举报

发表于 2008-4-29 13:21:35 | 显示全部楼层
由Cc引起的吧
回复 支持 反对

使用道具 举报

发表于 2008-4-29 16:27:45 | 显示全部楼层
应该不会-25db这么低的,感觉应该在-50~--60db

loop gain肯定比amp的开环增益要低很多,总的环路增益是由负反馈减去正反馈所得

开环增益有70~80个db,闭环应该有50~60db
回复 支持 反对

使用道具 举报

您需要登录后才可以回帖 登录 | 注册

本版积分规则

关闭

站长推荐 上一条 /1 下一条

X 关闭广告

手机版| 小黑屋| 关于我们| 联系我们| 隐私声明| EETOP 创芯网
( 京ICP备:10050787号 京公网安备:11010502037710 ) |网站地图

GMT+8, 2025-10-19 23:28 , Processed in 0.021372 second(s), 7 queries , Gzip On, Redis On.

eetop公众号 创芯大讲堂 创芯人才网
快速回复 返回顶部 返回列表