在线咨询 切换到宽版
eetop公众号 创芯大讲堂 创芯人才网

 找回密码
 注册

手机号码,快捷登录

手机号码,快捷登录

搜全文
查看: 316|回复: 0

[求助] DFE中ISL结构与开环式DFE

[复制链接]
发表于 2025-11-18 13:22:48 | 显示全部楼层 |阅读模式

马上注册,结交更多好友,享用更多功能,让你轻松玩转社区。

您需要 登录 才可以下载或查看,没有账号?注册

×


有大佬知道以下知识吗?
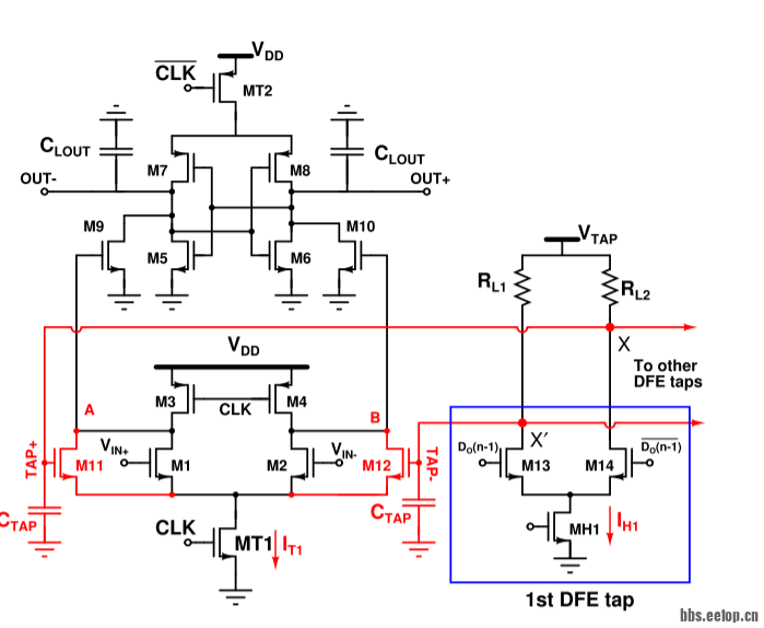
1、图一为slicer与summer进行集成,那么抽头系数通过尾电流进行确定,和哪个电流作为参考进行一定比例呢?
2、图二为半速率开环式DFE结构,那么在仿真中,如何进行给呢,达到vin+h1和vin-h1的效果?
01c1b6773cd2b126429fdf774fdd6ede.png
ff5bbac43c0ea612bd8cccc42a2be48a.png
您需要登录后才可以回帖 登录 | 注册

本版积分规则

关闭

站长推荐 上一条 /1 下一条

手机版| 小黑屋| 关于我们| 联系我们| 用户协议&隐私声明| 版权投诉通道| EETOP 创芯网
( 京ICP备:10050787号 京公网安备:11010502037710 ) |网站地图

GMT+8, 2025-12-15 06:06 , Processed in 0.017329 second(s), 4 queries , Gzip On, Redis On.

eetop公众号 创芯大讲堂 创芯人才网
快速回复 返回顶部 返回列表