在线咨询 切换到宽版
eetop公众号 创芯大讲堂 创芯人才网

 找回密码
 注册

手机号码,快捷登录

手机号码,快捷登录

搜全文
查看: 2475|回复: 4

[求助] 大佬们,折叠共源共栅运放碰到这种情况该怎么调整管子尺寸

[复制链接]
发表于 2023-2-12 10:50:03 | 显示全部楼层 |阅读模式

马上注册,结交更多好友,享用更多功能,让你轻松玩转社区。

您需要 登录 才可以下载或查看,没有账号?注册

×

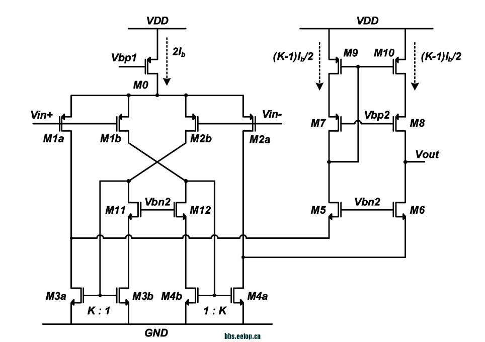
小弟刚开始学做模拟,准备做这种电流回收型增大压摆率的运放,管子虽然都饱和了,输出静态电压也基本处于电源轨的一半,但是增益曲线一直是这样的,不清楚出现了什么问题,我该怎么调整?求助大佬前辈们
RFC2.png

原理图

原理图


RFC1.png



发表于 2023-2-12 15:54:56 | 显示全部楼层
兄弟频响用对数坐标啊,哪有这么看的
回复 支持 2 反对 0

使用道具 举报

 楼主| 发表于 2023-2-12 19:32:29 | 显示全部楼层


   
778084265 发表于 2023-2-12 15:54
兄弟频响用对数坐标啊,哪有这么看的


大佬,我这个是用纵坐标为20dB来看小信号增益的
回复 支持 反对

使用道具 举报

发表于 2023-2-12 20:25:44 | 显示全部楼层


   
Silencio 发表于 2023-2-12 19:32
大佬,我这个是用纵坐标为20dB来看小信号增益的


横坐标用对数坐标啊,

比如说画伯德图经过一个极点,增益每十倍频程降20dB,频率用对数坐标看,这个20dB/DEC的下降就是线性的下降,

低频处的特征也可以看的更细致

回复 支持 2 反对 0

使用道具 举报

 楼主| 发表于 2023-2-12 21:39:14 | 显示全部楼层


   
778084265 发表于 2023-2-12 20:25
横坐标用对数坐标啊,

比如说画伯德图经过一个极点,增益每十倍频程降20dB,频率用对数坐标看,这个20dB ...


感谢大佬,确实是,万分感谢!因为以前默认好像就是横坐标为log,就一直没碰到这种问题。
回复 支持 反对

使用道具 举报

您需要登录后才可以回帖 登录 | 注册

本版积分规则

关闭

站长推荐 上一条 /1 下一条

手机版| 小黑屋| 关于我们| 联系我们| 隐私声明| EETOP 创芯网
( 京ICP备:10050787号 京公网安备:11010502037710 )

GMT+8, 2025-10-7 11:37 , Processed in 0.013983 second(s), 4 queries , Gzip On, Redis On.

eetop公众号 创芯大讲堂 创芯人才网
快速回复 返回顶部 返回列表