在线咨询 切换到宽版
eetop公众号 创芯大讲堂 创芯人才网

 找回密码
 注册

手机号码,快捷登录

手机号码,快捷登录

搜帖子
查看: 4363|回复: 10

[原创] 询问这篇LDO出自IEEE那篇文章

[复制链接]
发表于 2014-3-4 11:08:48 | 显示全部楼层 |阅读模式

马上注册,结交更多好友,享用更多功能,让你轻松玩转社区。

您需要 登录 才可以下载或查看,没有账号?注册

×
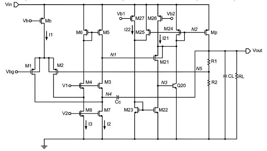
询问这篇LDO出自IEEE那篇文章,能不能帮忙找一下!!谢谢!!
eetop.cn_QQ??20140303202117.jpg
发表于 2014-3-4 14:37:57 | 显示全部楼层
本帖最后由 mysantorini 于 2014-3-4 14:45 编辑

A Transient-Enhanced 20LA-Quiescent.pdf (3.24 MB , 下载次数: 131 ) A Transient-Enhanced Low-Quiescent Current Low-Dropout Regulator With Buffer Impedance Attenuation
回复 支持 反对

使用道具 举报

发表于 2014-3-29 14:59:54 | 显示全部楼层
MARK!!!!!!
回复 支持 反对

使用道具 举报

发表于 2014-3-29 15:07:04 | 显示全部楼层
这是一篇不错的文章
回复 支持 反对

使用道具 举报

发表于 2014-3-29 17:13:23 | 显示全部楼层
回复 支持 反对

使用道具 举报

发表于 2014-3-29 17:20:36 | 显示全部楼层
确实是一篇不错的文章!看了好遍了!
回复 支持 反对

使用道具 举报

发表于 2014-3-30 19:47:21 | 显示全部楼层
mark mark
回复 支持 反对

使用道具 举报

发表于 2014-9-1 17:10:43 | 显示全部楼层
mark mark
回复 支持 反对

使用道具 举报

发表于 2014-9-2 23:25:17 | 显示全部楼层
addressing some of the key tradeoffs.
回复 支持 反对

使用道具 举报

发表于 2014-9-3 17:18:45 | 显示全部楼层
need too !
回复 支持 反对

使用道具 举报

您需要登录后才可以回帖 登录 | 注册

本版积分规则

关闭

站长推荐 上一条 /1 下一条

手机版| 小黑屋| 关于我们| 联系我们| 用户协议&隐私声明| 版权投诉通道| EETOP 创芯网
( 京ICP备:10050787号 京公网安备:11010502037710 ) |网站地图

GMT+8, 2025-12-30 16:13 , Processed in 0.021403 second(s), 6 queries , Gzip On, Redis On.

eetop公众号 创芯大讲堂 创芯人才网
快速回复 返回顶部 返回列表