在线咨询 切换到宽版
eetop公众号 创芯大讲堂 创芯人才网

 找回密码
 注册

手机号码,快捷登录

手机号码,快捷登录

搜帖子
查看: 447|回复: 1

[求助] 用于带隙基准的采样保持电路

[复制链接]
发表于 2025-11-13 20:33:16 | 显示全部楼层 |阅读模式

马上注册,结交更多好友,享用更多功能,让你轻松玩转社区。

您需要 登录 才可以下载或查看,没有账号?注册

×
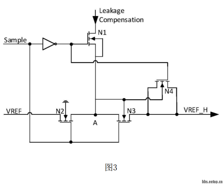
电路目的:输入为带隙基准电压VREF(1.25V),经过采样保持电路后,能将输出精度维持在千分之五左右

整体架构、激励信号等信息如图,仿真结果显示问题如下:1、输出电压小于输入电压;2、随着采样保持周期的叠加,输出电压也在累加;3、通过调试dummy管并不能消除时钟馈通,使得输出电压在采样信号转变时还是有波动
还请各位佬们指导,或者可以推荐一些论文、书籍
1-架构.png
2-运放.png
3-采样保持电路.png
4-实际搭建电路.png
5-VREF.png
6-SAMPLE.png
7-_SAMPLE.png
8-仿真结果.png
9-单周期仿真结果.png
 楼主| 发表于 2025-11-17 10:29:33 | 显示全部楼层
顶顶
回复 支持 反对

使用道具 举报

您需要登录后才可以回帖 登录 | 注册

本版积分规则

关闭

站长推荐 上一条 /1 下一条

手机版| 小黑屋| 关于我们| 联系我们| 用户协议&隐私声明| 版权投诉通道| EETOP 创芯网
( 京ICP备:10050787号 京公网安备:11010502037710 ) |网站地图

GMT+8, 2025-12-30 18:28 , Processed in 0.015882 second(s), 4 queries , Gzip On, Redis On.

eetop公众号 创芯大讲堂 创芯人才网
快速回复 返回顶部 返回列表