在线咨询 切换到宽版
eetop公众号 创芯大讲堂 创芯人才网

 找回密码
 注册

手机号码,快捷登录

手机号码,快捷登录

搜全文
查看: 2324|回复: 4

LDO问题

[复制链接]
发表于 2008-11-1 18:40:10 | 显示全部楼层 |阅读模式

马上注册,结交更多好友,享用更多功能,让你轻松玩转社区。

您需要 登录 才可以下载或查看,没有账号?注册

×
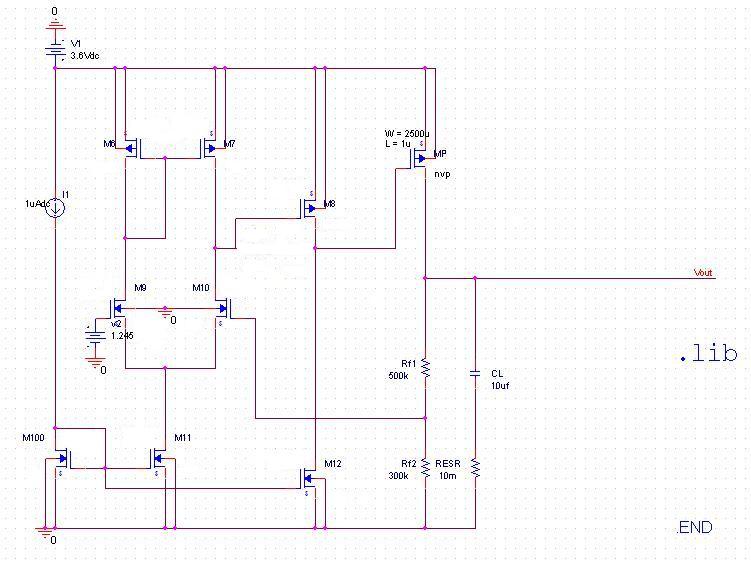
请问各位高手?
1:请问这种结构的LDO,单位增益带宽由什么决定,一般的LDO带宽要求多少?
2:运算放大器第一级的输出极点怎么估算?对地的电阻是ro7和ro10的并联吗?对地电容是M7或M10漏端的总电容吗?
3:ro7可以用仿真结果中gds的倒数估算吗?漏端的总电容是cdtot吗?

[ 本帖最后由 flying591 于 2008-11-1 18:46 编辑 ]
QQ截图未命名.jpg
gf.JPG
 楼主| 发表于 2008-11-2 16:37:48 | 显示全部楼层
救救我啊!!!!!!!!!!!!
回复 支持 反对

使用道具 举报

发表于 2008-11-3 10:25:25 | 显示全部楼层
图看不清啊
回复 支持 反对

使用道具 举报

 楼主| 发表于 2008-11-3 20:29:35 | 显示全部楼层
顶起来
回复 支持 反对

使用道具 举报

 楼主| 发表于 2008-11-9 19:02:44 | 显示全部楼层
为了相位裕度到60以上,需要将第1非主极点移到2倍单位增益带宽以外,不知道单位增益带宽的位置怎么定极点的位置啊?
还有一部分补偿我没加上去,所以大家不要把问题盯在这个图上,这个图不是一个完整的LDO,我只是用它来做个例子来说明我的问题!
回复 支持 反对

使用道具 举报

您需要登录后才可以回帖 登录 | 注册

本版积分规则

关闭

站长推荐 上一条 /1 下一条

手机版| 小黑屋| 关于我们| 联系我们| 隐私声明| EETOP 创芯网
( 京ICP备:10050787号 京公网安备:11010502037710 ) |网站地图

GMT+8, 2025-11-2 02:39 , Processed in 0.020553 second(s), 7 queries , Gzip On, Redis On.

eetop公众号 创芯大讲堂 创芯人才网
快速回复 返回顶部 返回列表