在线咨询 切换到宽版
eetop公众号 创芯大讲堂 创芯人才网

 找回密码
 注册

手机号码,快捷登录

手机号码,快捷登录

搜全文
查看: 278|回复: 3

[求助] 环形放大器开环增益仿真图像较怪原因

[复制链接]
发表于 2025-11-28 16:05:00 | 显示全部楼层 |阅读模式

马上注册,结交更多好友,享用更多功能,让你轻松玩转社区。

您需要 登录 才可以下载或查看,没有账号?注册

×
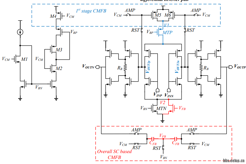
各位大哥小弟在对一个环形放大器进行仿真?图一是对应的电路图结构,图二是我进行开环增益仿真时将开关电容放大器先换成等效模型,图三是将他带入到MDAC中进行tran+stb仿真的一个电路图,图4是对应的得出来的增益和相位变化图,就是我想问一下大哥们为啥我这个增益是是往上跑的啊?还有就是这个环路增益可以到了300多dB的嘛?我是测试电路连接的有问题呢,还是说我里面环形放大器的尺寸设置的有问题,小弟实在想不通了,想请教一下各位大佬。
64fca870-5d3d-45af-823b-527dac78b07a.png
9fd94433-8812-4b4f-8fb9-0a992440ae92.png
800bc33b-3523-46b4-852d-82f39afae790.png
2ef6af69-06b8-4dd2-811f-59ab487df13d.png
 楼主| 发表于 2025-11-28 16:06:36 | 显示全部楼层
各位大哥大姐有想法的还希望指点一下小弟,小弟先谢谢您了
回复 支持 反对

使用道具 举报

 楼主| 发表于 2025-11-28 16:08:29 | 显示全部楼层
这个图三按道理讲他应该包含有两个状态一个是RST状态,一个是我连接的放大状态。我这个测试开环增益和带宽的时候直接将其连接成放大状态进行的仿真的
回复 支持 反对

使用道具 举报

 楼主| 发表于 2025-11-29 15:02:40 | 显示全部楼层
顶一下

回复 支持 反对

使用道具 举报

您需要登录后才可以回帖 登录 | 注册

本版积分规则

关闭

站长推荐 上一条 /2 下一条

手机版| 小黑屋| 关于我们| 联系我们| 用户协议&隐私声明| 版权投诉通道| EETOP 创芯网
( 京ICP备:10050787号 京公网安备:11010502037710 ) |网站地图

GMT+8, 2025-12-22 10:53 , Processed in 0.017828 second(s), 4 queries , Gzip On, Redis On.

eetop公众号 创芯大讲堂 创芯人才网
快速回复 返回顶部 返回列表