在线咨询 切换到宽版
eetop公众号 创芯大讲堂 创芯人才网

 找回密码
 注册

手机号码,快捷登录

手机号码,快捷登录

搜全文
查看: 557|回复: 0

[求助] Buck 纹波补偿simplis仿真不正常

[复制链接]
发表于 2025-11-11 20:36:23 | 显示全部楼层 |阅读模式

马上注册,结交更多好友,享用更多功能,让你轻松玩转社区。

您需要 登录 才可以下载或查看,没有账号?注册

×


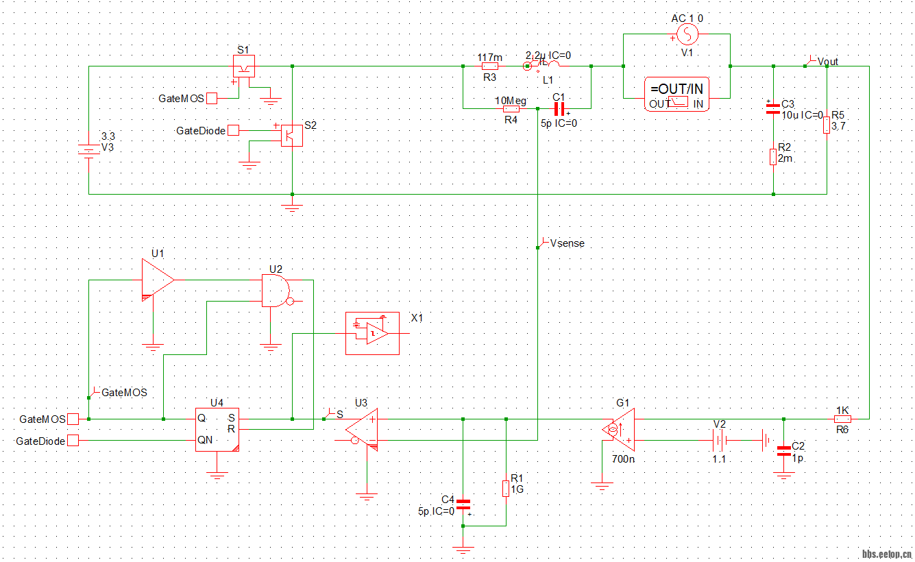
simplis模型如图一所示,SW filter采样电感电流,V2补偿;环路带宽和计算的结果1/根号(LC)相符合,但是增益和理论计算相差过大,只有20dB,是因为仿真不收敛,还是模型搭建错误
屏幕截图 2025-11-11 203219.png
屏幕截图 2025-11-11 203258.png
您需要登录后才可以回帖 登录 | 注册

本版积分规则

关闭

站长推荐 上一条 /1 下一条

手机版| 小黑屋| 关于我们| 联系我们| 用户协议&隐私声明| 版权投诉通道| EETOP 创芯网
( 京ICP备:10050787号 京公网安备:11010502037710 ) |网站地图

GMT+8, 2025-12-18 03:35 , Processed in 0.014525 second(s), 5 queries , Gzip On, Redis On.

eetop公众号 创芯大讲堂 创芯人才网
快速回复 返回顶部 返回列表