在线咨询 切换到宽版
eetop公众号 创芯大讲堂 创芯人才网

 找回密码
 注册

手机号码,快捷登录

手机号码,快捷登录

搜全文
查看: 607|回复: 6

[求助] banba Bandgap【求助】

[复制链接]
发表于 2025-10-16 15:34:46 | 显示全部楼层 |阅读模式

马上注册,结交更多好友,享用更多功能,让你轻松玩转社区。

您需要 登录 才可以下载或查看,没有账号?注册

×


lz在设计一个低压banba的bandgap,现在想用这个结构上加一个IPTAT的电流输出。请问大家有做过吗?
image.png
发表于 2025-10-16 15:57:44 | 显示全部楼层
PTAT电流为什么要用Banba呢

点评

因为老板要求在用banba要低压输出,以及现在要求想办法提一个PTAT current  发表于 2025-10-16 17:13
回复 支持 反对

使用道具 举报

发表于 2025-10-16 20:19:59 | 显示全部楼层
电阻R3的阻值是负温度系数对应的就是PTAT电流吧:输出电压近似0温漂,同时R3具有负温度系数,对应电路M1-5产生就应该是PTAT电流
回复 支持 反对

使用道具 举报

发表于 2025-10-17 13:39:34 | 显示全部楼层
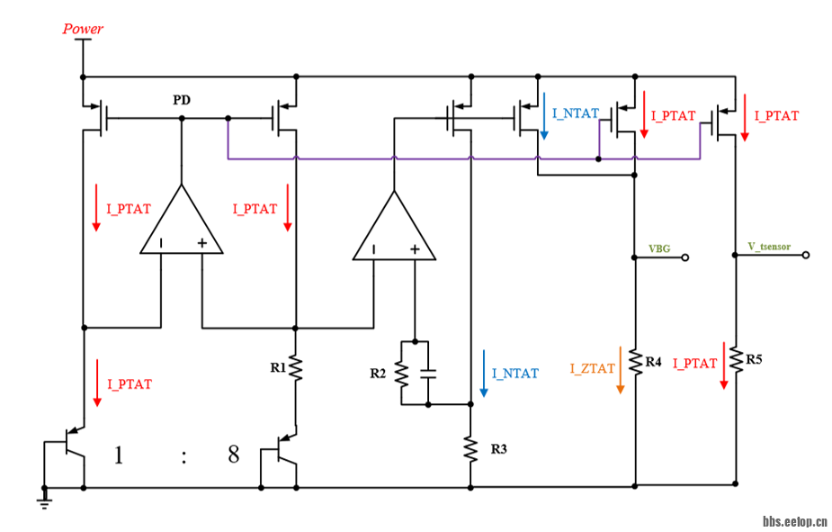
换这个架构,出电流很方便
WXWorkLocalPro_17606795125437.png
回复 支持 反对

使用道具 举报

发表于 2025-10-17 13:42:50 | 显示全部楼层


   
JiahuiShen 发表于 2025-10-17 13:39
换这个架构,出电流很方便


你好,请问有原版论文吗?十分感谢
回复 支持 反对

使用道具 举报

发表于 2025-10-17 15:56:57 | 显示全部楼层
本帖最后由 mmkyy 于 2025-10-17 15:58 编辑

从Ibg里面减去ICTAT就可以得到IPTAT。
aaa.jpg
回复 支持 反对

使用道具 举报

您需要登录后才可以回帖 登录 | 注册

本版积分规则

关闭

站长推荐 上一条 /1 下一条

手机版| 小黑屋| 关于我们| 联系我们| 用户协议&隐私声明| 版权投诉通道| EETOP 创芯网
( 京ICP备:10050787号 京公网安备:11010502037710 ) |网站地图

GMT+8, 2025-12-16 03:42 , Processed in 0.252848 second(s), 5 queries , Gzip On, Redis On.

eetop公众号 创芯大讲堂 创芯人才网
快速回复 返回顶部 返回列表