在线咨询 切换到宽版
eetop公众号 创芯大讲堂 创芯人才网

 找回密码
 注册

手机号码,快捷登录

手机号码,快捷登录

搜全文
楼主: camelcgh

[讨论] 电流舵型DAC输出毛刺很大但是又要求速度怎么解决

[复制链接]
发表于 2025-9-1 17:58:39 | 显示全部楼层
MSPS不应该很容易吗?毛刺大就减小开关尺寸、用稍低的电压驱动开关不行吗?
回复 支持 反对

使用道具 举报

 楼主| 发表于 2025-9-2 09:40:52 | 显示全部楼层


   
烧饼 发表于 2025-9-1 17:58
MSPS不应该很容易吗?毛刺大就减小开关尺寸、用稍低的电压驱动开关不行吗? ...


请教一下,这个根因是不是开关的沟道电荷注入
因为尺寸越大存的越多,然后电压差越大,存的也越多
回复 支持 反对

使用道具 举报

发表于 2025-9-2 10:36:25 | 显示全部楼层
放过毛刺,后边加滤波器
回复 支持 反对

使用道具 举报

发表于 2025-9-2 11:31:24 | 显示全部楼层


   
camelcgh 发表于 2025-9-2 09:40
请教一下,这个根因是不是开关的沟道电荷注入
因为尺寸越大存的越多,然后电压差越大,存的也越多
...


唔 其实我也没咋关注过这个,主要还是看谐波去了,这个毛刺可能馈通、电荷注入都有吧,只要涉及开关基本就是这俩。不过后面加个滤波就行了,你的DAC后面总要加的
回复 支持 反对

使用道具 举报

 楼主| 发表于 2025-9-3 10:15:55 | 显示全部楼层


   
camelcgh 发表于 2025-9-2 09:40
请教一下,这个根因是不是开关的沟道电荷注入
因为尺寸越大存的越多,然后电压差越大,存的也越多
...


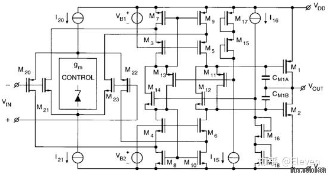
然后我发现,经过buffer后,无法真正的实现轨到轨
绿色是过buffer前,紫是经过buffer后
电源地是0V
现在输出这样,没大理解
理论上是可以的到地的,是这个结构输出电压小反应慢,还是我运放没调好
做过的尝试有,DC仿,输出是可以到地的,最小的几个code正常;然后tran如果把变化调到足够慢,在最小的几个code,也可以变化到正常

Rail to rail amp.png Output Stage.png DAC & DAC buffer.png


回复 支持 反对

使用道具 举报

 楼主| 发表于 2025-9-3 10:30:20 | 显示全部楼层


   
camelcgh 发表于 2025-9-3 10:15
然后我发现,经过buffer后,无法真正的实现轨到轨
绿色是过buffer前,紫是经过buffer后
电源地是0V



                               
登录/注册后可看大图

回复 支持 反对

使用道具 举报

您需要登录后才可以回帖 登录 | 注册

本版积分规则

关闭

站长推荐 上一条 /2 下一条

手机版| 小黑屋| 关于我们| 联系我们| 用户协议&隐私声明| 版权投诉通道| EETOP 创芯网
( 京ICP备:10050787号 京公网安备:11010502037710 ) |网站地图

GMT+8, 2025-12-24 22:20 , Processed in 0.029511 second(s), 5 queries , Gzip On, Redis On.

eetop公众号 创芯大讲堂 创芯人才网
快速回复 返回顶部 返回列表