在线咨询 切换到宽版
eetop公众号 创芯大讲堂 创芯人才网

 找回密码
 注册

手机号码,快捷登录

手机号码,快捷登录

搜全文
查看: 95|回复: 0

[求助] 求助反向运放电路看不懂原理

[复制链接]
发表于 4 小时前 | 显示全部楼层 |阅读模式

马上注册,结交更多好友,享用更多功能,让你轻松玩转社区。

您需要 登录 才可以下载或查看,没有账号?注册

×
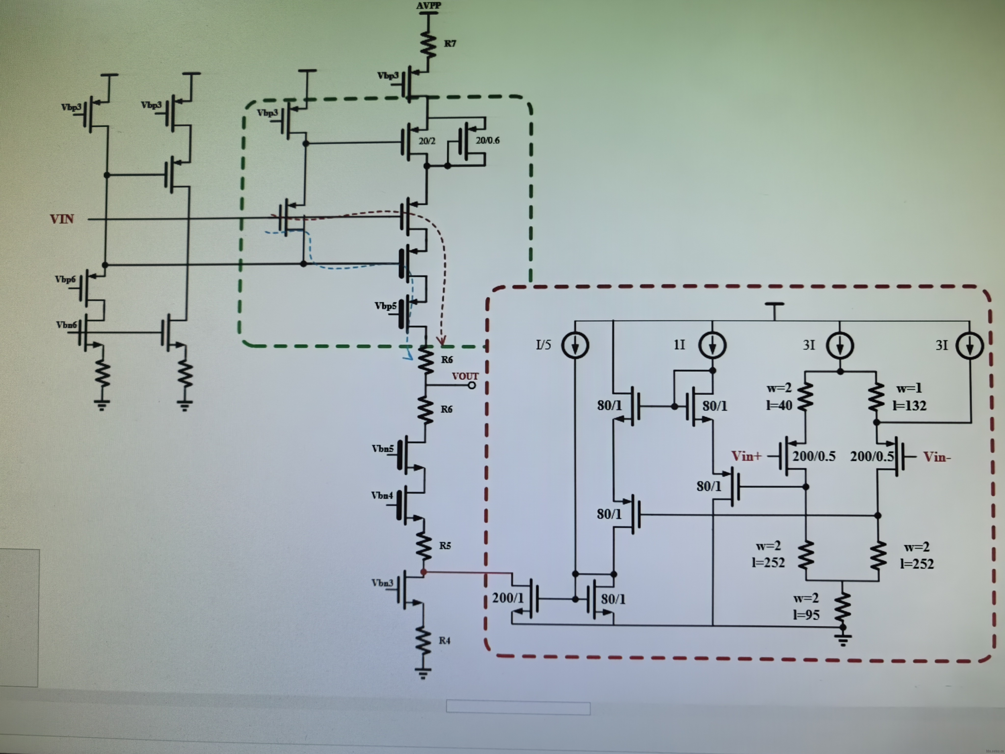
猜测输入级蓝色框内和输出级红色框内的电路均为正压摆率增强电路(加快上升建立时间);

1.蓝色框内,VIN+与运放输入VIN+连接在一起,理论分析VIN+增大,A点减小,B点增大,C点减小;实际情况是VIN+增大,A点增大,B点减小,C点增大,此外,通过仿真发现蓝色框内的电路对压摆率几乎无影响。
2.蓝色框内,VIN+/VIN-与运放输入VIN+/VIN-连接在一起,对整个运放进行仿真,给VIN+一个3us的上升沿,VIN-会缓慢跟上VIN+的变化,在VIN-没跟上期间,红色框左下角200/1的晶体管的电流是静态时的1/5左右(此时由PMOS提供的电流更多流向的VOUT的负载电容,进行充电,但对建立时间的提升2%左右,微乎其微)
3.绿色框内的电路结构不理解

输入级

输入级

输出级

输出级
您需要登录后才可以回帖 登录 | 注册

本版积分规则

关闭

站长推荐 上一条 /1 下一条

手机版| 小黑屋| 关于我们| 联系我们| 隐私声明| EETOP 创芯网
( 京ICP备:10050787号 京公网安备:11010502037710 ) |网站地图

GMT+8, 2025-12-1 20:52 , Processed in 0.011380 second(s), 4 queries , Gzip On, Redis On.

eetop公众号 创芯大讲堂 创芯人才网
快速回复 返回顶部 返回列表