在线咨询 切换到宽版
eetop公众号 创芯大讲堂 创芯人才网

 找回密码
 注册

手机号码,快捷登录

手机号码,快捷登录

搜全文
楼主: luting6666

[求助] 带隙基准源都要仿哪些参数?

[复制链接]
发表于 2021-4-14 23:47:07 来自手机 | 显示全部楼层
上电瞬态 ,运放测个相位裕度增益 再测个电源系数,温度补偿前补偿后ppm,psrr,功耗,流片的话还得测工艺角
回复 支持 反对

使用道具 举报

发表于 2021-8-23 22:38:26 | 显示全部楼层
学习一下,感谢
回复 支持 反对

使用道具 举报

发表于 2021-11-22 16:47:38 | 显示全部楼层
学习啦~
回复 支持 反对

使用道具 举报

发表于 2021-12-16 18:16:35 | 显示全部楼层
很好,学习了
回复 支持 反对

使用道具 举报

发表于 2025-11-10 09:43:14 | 显示全部楼层


   
jianjing526 发表于 2010-12-28 08:56
回复 1# luting6666

1. initial accuracy need PVT, monte carlo simulation


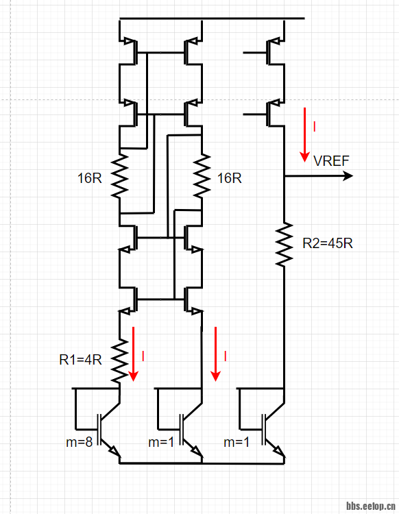
您好,请问如果时不带OP的运放,比如这种,还需要仿真 stability  Open-loop gain , Phase margin and GBW, step response这些嘛?
Snipaste_2025-11-10_09-42-27.png
回复 支持 反对

使用道具 举报

您需要登录后才可以回帖 登录 | 注册

本版积分规则

关闭

站长推荐 上一条 /1 下一条

手机版| 小黑屋| 关于我们| 联系我们| 用户协议&隐私声明| 版权投诉通道| EETOP 创芯网
( 京ICP备:10050787号 京公网安备:11010502037710 ) |网站地图

GMT+8, 2025-12-11 22:40 , Processed in 0.014517 second(s), 4 queries , Gzip On, Redis On.

eetop公众号 创芯大讲堂 创芯人才网
快速回复 返回顶部 返回列表