kdwwolf的个人空间 https://blog.eetop.cn/?1557617 [收藏] [复制] [分享] [RSS]

日志

FPGA 与 CPLD

已有 1610 次阅读| 2019-8-20 06:33 |个人分类:基础知识|系统分类:芯片设计| FPGA

FPGA CPLD

 

David

 

      其实现在,就我个人而言已经很少听到或是用到CPLD,或许是因为所从事的行业或专业的原因。但在很多书,很多介绍FPGA的书籍里,我看到了他们很多将FPGACPLD对比。一直心中存了疑问。今天花点时间,将这两个东西的基本概念给弄清楚。

一、   是什么

要知道FPGACPLD的本质区别,就需要弄清楚,FPGA CPLD的本质到底是什么。

1.1   FPGA

FPGA,全称为Field Programmable Gate Array,中文为现场可编程门阵列。FPGA是由通过可编程互联连接的可配置逻辑块矩阵构成的半导体器件 [1]  

1 Cyclone V架构

上图是Cyclone V 的架构,整个FPGA包括自适应逻辑模块(ALM)(XilinxCLB)I/OPLLsM10K嵌入式内存、分布式内存逻辑阵列模块(MLAB)、数字信号处理(dsp)模块以及其外固化的外设IP,比如Transceiver和外部存储接口控制器,这些资源通过灵活的时钟网络和英特尔的MultiTrack布线结构来连接。一个FPGA中可以有数百万个ALM/CLB,而每个ALM/CLB主要有查找表(Look Up Table)、寄存器和多路复用器组成(XilinxAltera大体相同)。也就是说,一个FPGA可以有数百万的寄存器。那么,说白了,这是一个灵活的asic,但性能上是无法和ASIC相比较的。FPGAASIC的区别与特点也是十分的有意思,我在后续的文章中会提到。此外,FPGA上电时,无法立即工作,需要由外部配置电路进行配置。

1.2   CPLD

CPLD,全称为Complex Programmable Logic Devices,中文为复杂可编程逻辑器件。CPLD是完全可编程阵列组和宏单元的组合 [2]

2 CoolRunner-II 架构

以上是XilinxCoolRunner-II的架构图,其由多个功能块(FB)组成,高级互联矩阵(AIM)将各个功能块连接起来,FB由可编程逻辑阵列(PLA)16个宏单元组成,而其实PLA其实是两级与或门,而宏单元的结构如下:

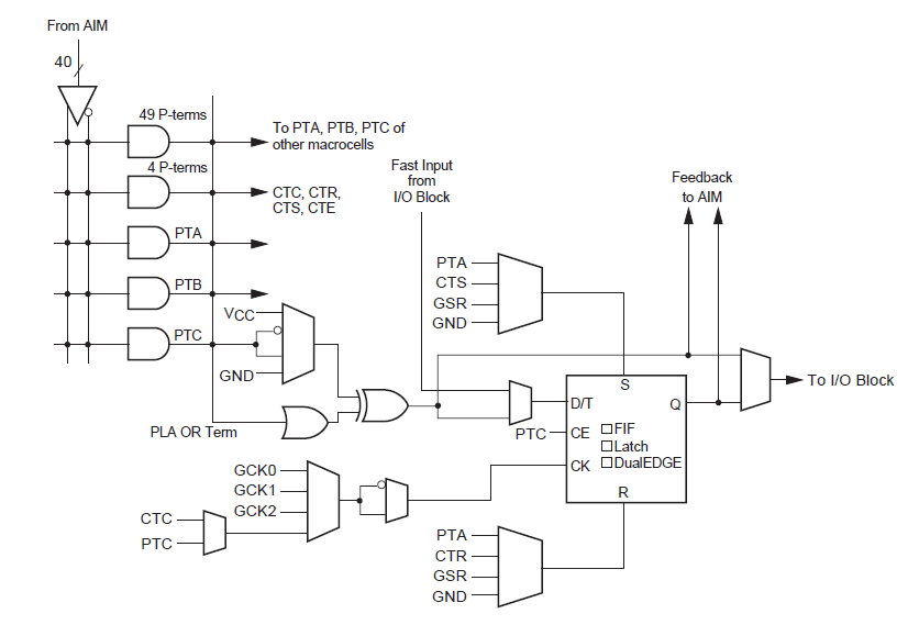
3 CoolRunner-II宏单元

从图三可以看出,宏单元可以简单的认为就是一个触发器加PLA的输出的组合,宏单元直接与输入输出I/O进行交互。这里可以得到一个很直观的概念,CPLD的寄存器偏少(FBs*16)。另外 ,通过JTAGISP接口进行编程,而这些基于闪存(FLASH)的连接,不会因掉电而消失,因此程序烧录完成后,CPLD一上电就可以工作。

二、   对比

了解了FPGACPLD的基本结构之后,其区别也愈加明显,总结如下:

 

FPGA

CPLD

1

上电后,需从外部ROM加载配置数据,加载完成后方可工作

上电即可工作

2

寄存器数目众多,结构复杂,功能更加强大

寄存器数目少,结构简单,可以实现简单电路

3

具有片上硬核

没有片上硬核1

4

基于RAM结构,掉电后代码丢失

基于ROM结构,掉电后,代码不会丢失

  因此,FPGACPLD相比,资源更多,功能更加复杂,可以应用于一些复杂的场所,而CPLD则应用于简单的应用场景。

 

1.听说目前最新的CPLD已经带硬核,具体型号未知,如知,请告悉。

[1]  https://china.xilinx.com/products/silicon-devices/fpga/what-is-an-fpga.html

[2]  https://www.xilinx.com/products/silicon-devices/cpld/cpld.html

[3]  吴厚航.《深入浅出玩转FPGA》北京航空航天大学出版社 2010.


点赞

评论 (0 个评论)

facelist

您需要登录后才可以评论 登录 | 注册

  • 0

    周排名
  • 0

    月排名
  • 0

    总排名
  • 0

    关注
  • 13

    粉丝
  • 15

    好友
  • 13

    获赞
  • 1

    评论
  • 3159

    访问数
关闭

站长推荐 上一条 /1 下一条


手机版| 小黑屋| 关于我们| 联系我们| 隐私声明| EETOP 创芯网
( 京ICP备:10050787号 京公网安备:11010502037710 )

GMT+8, 2025-10-13 03:27 , Processed in 0.027831 second(s), 17 queries , Gzip On, Redis On.

eetop公众号 创芯大讲堂 创芯人才网
返回顶部