在线咨询 切换到宽版
eetop公众号 创芯大讲堂 创芯人才网

 找回密码
 注册

手机号码,快捷登录

手机号码,快捷登录

搜全文
查看: 32|回复: 0

Oasis montaj 2025.1和intrepid 6.5

[复制链接]
发表于 半小时前 | 显示全部楼层 |阅读模式

马上注册,结交更多好友,享用更多功能,让你轻松玩转社区。

您需要 登录 才可以下载或查看,没有账号?注册

×
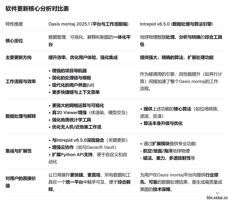
Oasis montaj 2025.1的发布,其核心在于提升效率、优化工作流程,并引入了更强大的数据整合和可视化能力。
Intrepid是一套综合的地球物理数据处理、分析和可视化系统。它通常作为Oasis montaj的“计算引擎”。
Geosoft的战略非常清晰:Oasis montaj 作为前端平台,专注于数据管理、可视化和解释工作流程;而Intrepid作为后端引擎,提供强大的数值计算和数据处理能力。

Oasis montaj 2025.1 的新功能 正是这一承诺的体现:

它通过优化界面和工作流程,让地球科学家用起来更顺手。

通过增强与Intrepid的集成和数据可视化能力,让复杂的处理结果更容易被理解和用于地质解释。

通过支持云、Python和现代化数据管理,确保平台能够适应未来的技术发展趋势。
123.png
0c2f3338c99432d14dabfef88b8f915f1896490635.png@1192w.jpg



在以前的版本中,GeoTIFF 只能使用单个控制点和像素大小进行地理参考,这种方法适用于平面视图,但对于其他方向则不够。2025.1 版本引入了改进的功能,支持以任意 3D 方向导入和导出 GeoTIFF,并可以将图像作为任意方向的平面进行地理参考。更新内容包括:

• 支持三个任意模型控制点以在 3D 空间中定向平面(最常用)。

• 支持使用模型转换矩阵在 3D 空间中定向平面。

• 导出的 GeoTIFF 现在始终使用三个模型控制点。

• 将数据网格复制或转换为彩色 GeoTIFF 时会使用指定的颜色映射。

• Oasis montaj Evo 集成支持将 GeoTIFF 用作“常规 2D 网格”。

这些改进使得在 GIS 和制图应用中对有方向的剖面进行更精确的放置、可视化、共享和使用成为可能。

5b4447a2b0bd38270b42e06a750f0cd21896490635.png@1192w.jpg



Basin Modelling 的 GM-SYS 功能中的新 GeoTIFF 栅格打印驱动程序允许您将剖面模型打印为有方向的 GeoTIFF。该驱动程序将模型深度面板作为三维剖面进行地理参考,确保深度剖面在三维空间中准确定位和定向。图像中还包含了其余部分。GeoTIFF 图像可以在大多数解释、建模和 GIS 软件包的三维可视化中显示。在三维中同时显示模型剖面、异常曲线和其他面板,使比较模型与约束条件更容易,并提升了协作性和可用性。

Evo 是一个地球科学数据和计算平台,可在 Seequent 和第三方产品之间实现集成工作流和协作。

主要 Evo 功能

• 集成工作流:Evo 地球科学对象支持在 Seequent 产品(如 Oasis montaj 和 Leapfrog)之间共享和可视化数据。

• 地球科学对象:Evo 地球科学对象支持地球物理数据处理、解释和可视化的集成工作流与协作,不仅适用于 Seequent 产品,也适用于第三方应用。

• 协作:Evo 工作空间允许跨多学科团队发布、查看、管理和共享地球科学数据。

• 数据管理:Evo 提供集中式环境用于存储和管理地球科学数据,确保数据完整性并促进协作。

使用Evo和Leapfrog集成和可视化地球科学对象 Evo包含一组地球科学对象,用于在各种平台上集成和可视化地球物理数据,包括Oasis montaj和Leapfrog。这些对象支持各种数据类型和模型,便于数据的无缝传输。




需要Oasis montaj 2025.1和intrepid 6.5联系v:3766906032@qq.com

您需要登录后才可以回帖 登录 | 注册

本版积分规则

关闭

站长推荐 上一条 /1 下一条

手机版| 小黑屋| 关于我们| 联系我们| 隐私声明| EETOP 创芯网
( 京ICP备:10050787号 京公网安备:11010502037710 ) |网站地图

GMT+8, 2025-11-30 11:28 , Processed in 0.011620 second(s), 4 queries , Gzip On, Redis On.

eetop公众号 创芯大讲堂 创芯人才网
快速回复 返回顶部 返回列表